自由講場

跳至

首頁
12

尾頁
   2


公爵府

積分: 28205


1#
發表於 25-11-6 10:49 |只看該作者


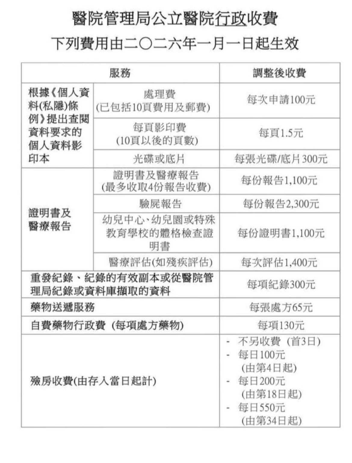
本港醫院管理局早前公布,公立醫院殮房將由2026年1月1日起結束免費服務,改為按日收費。新收費制度下,遺體存入後首3日維持免費,由第4日開始至第17日每日收取100元,第18日至第33日每日200元,由第34日起每日費用增至550元。有殯儀業者表示政策不合理,尤其是當火化爐期緊張,直斥「根本無法3日內出殯」。亦有行家擔心如疫情再臨,最壞情況或需繳付破萬元雜費。

殮房明年起收費 網民:如同順豐智能櫃

根據醫管局公佈,公立醫院殮房將由2026年1月1日起改為收費服務,除首3日免費存入外,第4日起將分階段收費。除遺體存放費外,死亡相關文件費用亦將調整。其中證明書及醫療報告從現時895元加至1,100元,增幅約23%。新收費表如下:




遺體存放時間越長,費用越高。新制公佈後,引起不少網民熱議,諷刺收費設計類似物流自提點;亦有人呼籲政府應同步延長火化爐服務時間,以配合縮短存放需求:「遲啲係咪搞埋火化247,配合下?」更多網民批評新制未解決核心問題:「唔係家人想拖,爐無期就乜都無得做」、「行政配合唔到3日,同搶錢有咩分別?」










旺季等候時間延長 3日不可能出殯

有殯儀業內人士就新制做出回應。殯儀業界人士「bonleung_」在Threads發文,指出按現時遺體出殯程序,普遍需要存放3至4星期方可出殯。保守估算,存放遺體一個月費用將達約$4,000,等同未出殯前先繳付數千元雜費。他亦指出,現行火化爐期嚴重不足,尤其在冬季殯儀旺季,家屬即使盡早辦理,亦難搶得爐位。

"就算極速配合到其他程序,一千幾百點都要俾醫院。"

針對殮房收費由存入第4日開始收費,他指醫院處理死亡文件需時,若適逢週末或假日,根本不可能在3日內完成出殯,變相家屬處理身後事時,需要多付一筆雜費。

最嚴峻情況費用可高達萬元

殯儀業者明泰亦有在Instagram發文回應,直斥政策對於基層人士不公平,「不能繳清不能拿取遺體?」。TOPick記者向他查詢有關於出殯程序,他亦表示殯儀業有高峰期,每逢流感高峰期或冬季,火化爐位會變得緊張,等候時間或需再延長。根據他過往經驗,就以幾年前疫情肆虐為例,當時情況嚴峻,等候出殯時間無限期延長,當中包括既定程序如領取死亡證、等候棺木、火化爐位等。若遺體存放過久,費用可能已經超過部分基本殯儀套餐,換言之,遺體未出殯恐已經要支付過萬元雜費,實屬不合理。

"家屬當日總結收費為大概$11,200,接近一場喪禮的最基本費用。"




翡翠宮

積分: 76813


2#
發表於 25-11-6 10:59 |只看該作者
成班狗官.......


水晶宮

積分: 64863


3#
發表於 25-11-6 10:59 |只看該作者
如果冇人冇物?係咪自己跳番出來?


大宅

積分: 2430

醒目開學勳章


4#
發表於 25-11-6 11:10 |只看該作者

回覆樓主:

咁就真係叫人死出街嘞


珍珠宮

積分: 43283

馬年勳章 2026勳章 2025中秋節勳章 母親節2025勳章 2025勳章蛇年勳章 2024年龍年勳章 虎到金來勳章 牛年勳章 美好大世界2017勳章 認識瑞士牛牛第四回 認識瑞士牛牛第一回 DHA勳章 畀面勳章


5#
發表於 25-11-6 11:43 |只看該作者
呢個大計, 係邊位唸出來, 要咁收法。

提出果位人兄, 不如計下成件事係咪WORK?


水晶宮

積分: 72450

馬年勳章 2025中秋節勳章 2025勳章蛇年勳章 2024年龍年勳章 2023年兔年勳章 畀面勳章


6#
發表於 25-11-6 11:56 |只看該作者
諗條橋果位真係陰質


水晶宮

積分: 61697


7#
發表於 25-11-6 12:06 |只看該作者

回覆樓主:

本帖最後由 birdbird 於 25-11-6 12:16 編輯

火葬費才 $1220,
但「存倉费」最終可能幾倍什至過萬元!

醫管局知唔知市民一般需要幾耐時間處理到件事? 「存倉」日數並不完全掌控於市民手上呀。

班醫管局高層知唔知個殯儀業運作? 如果知而推出咁嘅收費,佢地就是無良對待普羅市民; 如果唔知,佢地就係真無知!

點評

girlbear    發表於 25-11-6 13:23


侯爵府

積分: 20302


8#
發表於 25-11-6 12:12 |只看該作者
要返大陸死先得,唔係唔想快,大佬訂火化爐都要時間


伯爵府

積分: 18984

牛年勳章


9#
發表於 25-11-6 12:13 |只看該作者
有冇同火化嗰邊溝通?

我覺得

最基本免費期= 最快出到死亡證的日數 + 1工作天(weekend 不計)去排隊 + 平均排到火化的日數 + 2天恩恤(家屬冷靜期)


複式洋房

積分: 201


10#
發表於 25-11-6 12:13 |只看該作者
elbar 發表於 25-11-6 10:49
本港醫院管理局早前公布,公立醫院殮房將由2026年1月1日起結束免費服務,改為按日收費。新收費制度下,遺 ...

睇完呢單嘢,呆左
呢排正苦好多搞作


瑪瑙宮

積分: 137670

馬年勳章


11#
發表於 25-11-6 12:17 |只看該作者

回覆樓主:

收費無問題, 但要設施配合到。
現在係無爐, 文件係咪3日有?咁點火化。
若存放多過1個月, 要收費,就合理


翡翠宮

積分: 81873

畀面勳章


12#
發表於 25-11-6 12:29 |只看該作者
奇異果小邱 發表於 25-11-6 11:43
呢個大計, 係邊位唸出來, 要咁收法。

提出果位人兄, 不如計下成件事係咪WORK?

明顯搞出呢壇野既成班人,諗野堅尼地
日日是好日


男爵府

積分: 9523

2025勳章蛇年勳章 BB防敏心得分享勳章


13#
發表於 25-11-6 12:34 |只看該作者
死都死唔起,呢D收費邊個諗出嚟要請辭先得


大宅

積分: 1707

馬年勳章


14#
發表於 25-11-6 12:42 |只看該作者

回覆樓主:

自提點可以棄件。會唔會有人會棄X?


公爵府

積分: 28086

2025勳章蛇年勳章


15#
發表於 25-11-6 13:46 |只看該作者
幸福花 發表於 25-11-6 10:59
如果冇人冇物?係咪自己跳番出來?

政府會安排去沙嶺。


男爵府

積分: 8772


16#
發表於 25-11-6 14:29 |只看該作者

回覆樓主:

要幾無良先諗到,打劫喪親家屬發死人財


侯爵府

積分: 20927


17#
發表於 25-11-6 14:59 |只看該作者
elbar 發表於 25-11-6 10:49
本港醫院管理局早前公布,公立醫院殮房將由2026年1月1日起結束免費服務,改為按日收費。新收費制度下,遺 ...

政府好等錢洗?樣樣都揾市錢!
起碼免3-4星期,最保守都排3星期。疫情時排6-8星期。家人已經傷心仲要灑鹽。而家一般家庭家想快入土為安,問題系政府手續及book爐問題呀。


子爵府

積分: 13128


18#
發表於 25-11-6 15:03 |只看該作者
幾時收呼吸費?

點評

978212    發表於 25-11-6 21:15


伯爵府

積分: 16710


19#
發表於 25-11-6 15:20 |只看該作者

回覆樓主:

本帖最後由 cheung2013 於 25-11-6 15:34 編輯

小丑禍港連死人都要屈錢
坐巴士又罰,死咗都罰...
垃圾香港政府隨隨便便修改法律法規,輕輕鬆鬆就可以合法打劫,仲好搵過詐騙集團
政府再窮落去,呢啲撳住搶荒謬無良嘅罰款屈錢仲陸續有來,幾日就搞一劑全係為罰錢
使錢大手大腳,經濟搞到一pat屎都唔使問責,搵錢方法就係向小市民開刀。搶錢達到K P I,又可以唱好經濟,下年班dog官又可以加薪啦

點評

登陸火星    發表於 25-11-6 23:06


水晶宮

積分: 54203


20#
發表於 25-11-6 15:45 |只看該作者
負擔唔到嘅唔去領遺體,咁咪仲爆棚。。。無腦無常識嘅

首頁
12

尾頁

跳至
你需要登錄後才可以回帖 登入 | 註冊

Presslogic Logo
Baby Kingdom Logo