自由講場

跳至

首頁
1

尾頁
   0


侯爵府

積分: 22966

馬年勳章 2025勳章蛇年勳章


1#
發表於 25-12-2 09:56 |只看該作者
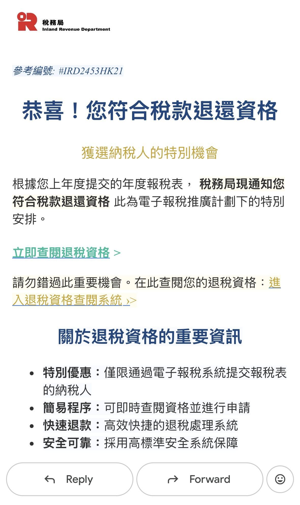
進入交稅季節,市民陸續收到稅單,符合資格人士將獲稅務局退回部分稅款。然而,近日有不少網民在社交平台發帖,指收到偽冒稅務局發電郵,稱獲得退稅機會……為提醒市民勿上當受騙,事主在Threads發「警世文」呼籲大家小心,其中電郵2大破綻被指一眼就能看穿。

樓主發「警世文」稱收到偽冒稅務局發來的退稅電郵,並至第一眼看到時「做得幾真」提醒大家小心。圖片見到,電郵格式及稅務局標識十分逼真,其中標題寫道「恭喜!您符合稅款退還資格」、「獲選納稅人的特別忌諱……在此查閱您的退稅資格:進入退稅資格查詢系統」,進而跳轉至其他平台,相信網頁可能會套取用戶個人資料或銀行卡訊息等。

帖文引來不少網民熱議,紛指雖然第一眼看電郵十分逼真,不過仍然漏洞百出,「稅局竟然會恭喜納稅人,已經不可信」、「『恭喜人』已經係天大的笑話和騙局」、「封信排版幾好,可惜KK園騙子都係唔了解香港情況,稅局退稅只會寄支票」、「退稅會直接退,唔需要填任何嘢」、「(騙案)真係層出不窮」。




別墅

積分: 821


2#
發表於 25-12-2 10:11 |只看該作者
騙徒真係層出不窮

點評

la_source    發表於 25-12-2 10:43


侯爵府

積分: 20695


3#
發表於 25-12-2 10:16 |只看該作者
蛋花湯 發表於 25-12-2 09:56
進入交稅季節,市民陸續收到稅單,符合資格人士將獲稅務局退回部分稅款。然而,近日有不少網民在社交平台發 ...

詐騙無處不在......之前新聞話緬甸政府炸咗好多詐騙大樓,咁快已經重生


琥珀宮

積分: 180535

馬年勳章 2025勳章蛇年勳章 2024年龍年勳章 虎到金來勳章 牛年勳章


4#
發表於 25-12-2 10:21 |只看該作者
唔新啦,舊聞喇


琥珀宮

積分: 180535

馬年勳章 2025勳章蛇年勳章 2024年龍年勳章 虎到金來勳章 牛年勳章


5#
發表於 25-12-2 10:22 |只看該作者
正常人都知稅局唔會寫恭喜你啦下


水晶宮

積分: 51307

減齡達人勳章


6#
發表於 25-12-2 10:23 |只看該作者

回覆樓主:

真係好逼真。
如果係知識水平較低嘅,真係好容易被騙,click 咗d link.


琥珀宮

積分: 167980


7#
發表於 25-12-2 10:35 |只看該作者
蛋花湯 發表於 25-12-2 09:56
進入交稅季節,市民陸續收到稅單,符合資格人士將獲稅務局退回部分稅款。然而,近日有不少網民在社交平台發 ...

睇字眼都係騙徒用字啦!叫人不要錯過

我收到稅局退稅信件,非常簡單,列出季度已繳之稅款與實際需繳之稅,附上一張政府支票就係咁樣,邊使申請架。


侯爵府

積分: 22966

馬年勳章 2025勳章蛇年勳章


8#
發表於 25-12-2 10:47 |只看該作者
野原美冴 發表於 25-12-2 10:23
真係好逼真。
如果係知識水平較低嘅,真係好容易被騙,click 咗d link.




別墅

積分: 636


9#
發表於 25-12-2 11:39 |只看該作者
ychan^ 發表於 25-12-2 10:16
詐騙無處不在......之前新聞話緬甸政府炸咗好多詐騙大樓,咁快已經重生
...

好似永遠都清除唔到咁

首頁
1

尾頁

跳至
你需要登錄後才可以回帖 登入 | 註冊

Presslogic Logo
Baby Kingdom Logo